Patient Engagement
A compelling online destination to facilitate communication between clinics and their patients
Better Patient Engagement
Put the patient at the center of the recovery relationship
Improve Front Desk Efficiency
Automates Patient Intake process
Keep up with the Market
Neutralize competitors offering a patient portal
An effective patient engagement strategy helps the patient understand the importance of outcomes, improves their overall experience with their therapist, and makes them more likely to return for services.
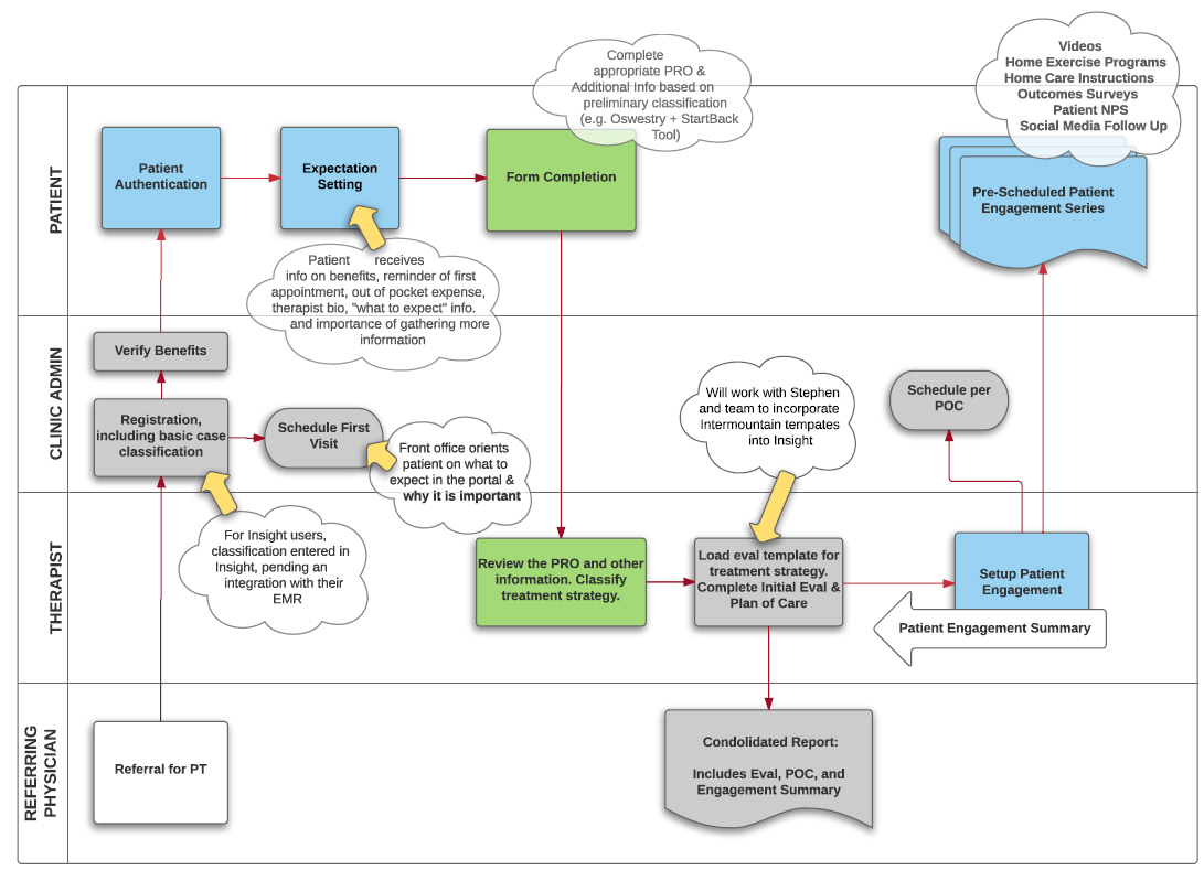
Patient Engagement Workflow
Patients expect a higher level of service, communication and education, and look to engage with providers much like they do everyday consumer products.
Step One: Front Desk classifies patient’s reason for visit
- Front desk answers 2 questions classifying the patient’s reason for visit
- This allows the system to automatically select which outcomes test the patient takes
- Insight sends Keet which outcomes to take
- Send classification answers to ROMs
Step Two: Patient gets added to workflow based on classification
- Clinicient out of the box workflows for patients are already created
- Clinic admin can create additional workflows for patients
Step Three: Patient confirms account
- Account invite automated created
- Prepopulated basic patient demographic information
- Questions about how patient selected this clinic
Step Four: Patient requests appointment
- See physical therapist’s availability
- View upcoming appointments
- Appointment Reminders
- Able to request to Change appointments
Patient medical history made easy
Home Exercise Program made easy
User research method
- Surveys in Clinicient community
- Question in the NPS survey
- Talking with our customers about what is vital to them for a patient engagement
- Research into current patient portals
Questions asked
- What do you want your patient to know?
- What do you think is vital?
- Would therapists buy-in to messaging with patients?
- What features does it have to have before you will use it?
Results
- Want better appointment reminders
- Want patient surveys
- Branding needs to be the clinic’s branding
- Outcomes is most important feature
- Need better way of managing case loads outside of clinic walls
- Number one concern is getting patients to return